Конкуренты
| образец в обзоре Buderus Logamax U072-24K | 6,9 | 37 515 руб. | |
| BAXI ECO-4s 24F | 7,3 | 39 387 руб. | |
| Navien DELUXE 30K | 6,5 | 39 211 руб. | |
| BAXI ECO-4s 1.24F | 7,2 | 36 836 руб. | |
| BAXI ECO Four 1.24 | 6,7 | 36 966 руб. | |
| BAXI MAIN 5 24 F | 7,1 | 36 185 руб. | |
| De Dietrich ZENA MS 24 | 6,5 | 36 110 руб. | |
| Лемакс PRIME-V24 | 6,5 | 37 500 руб. | |
| Ferroli Divatech H F24 | 5,4 | 39 050 руб. | |
| Ferroli Fortuna F 30 | 5,6 | 38 188 руб. |
Источники
- https://ExpertKotel.ru/cat/buderus/buderus-logamax-u072-24k
- https://expert-dacha.pro/otoplenie/kotly-ot/gazovye-k/proizvoditeli-gaz-k/g-k-buderus/logamax-u072-24k.html
- https://www.buderus.com/ru/ru/ocs/logamax-u072-18438058-p/
Инструкция по запуску и по эксплуатации
Запуск котла Buderus Logamax u072 35k производится поэтапно:
Установка агрегата на стену или несущую конструкцию (рампу).
Подключение коммуникаций. Присоединяются прямой и обратный трубопроводы отопительного контура, подача воды, газовый трубопровод.
Проверка качества и герметичности соединений
Особенное внимание уделять газовым трубам, проверять соединения с помощью мыльного раствора.
Подключение электропитания согласно соответствующим требованиям. Обязательно наличие специальной розетки с заземляющим электродом.
Заполнение системы водой
При этом следят за давлением. Достаточно 0,8 Бар, при нагреве оно поднимется до рабочего значения.
Устанавливают температуру теплоносителя. После этого запустится горелка, начнется нагрев теплоносителя.
Первый запуск часто срывается из-за наличия в системе воздушных пробок. Их удаляют при помощи кранов Маевского или собственными средствами циркуляционного насоса. Попытки запуска повторяют до успешного старта работы котла.
Эксплуатация агрегата никаких специфических действий от пользователя не требует. Настройка температуры выполняется простыми действиями с панели управления.
Периодически производится очистка корпуса от пыли, раз в год надо приглашать техника из сервисного центра для выполнения техобслуживания.
Любые неполадки или ошибки на дисплее — сигнал о необходимости срочного вызова мастера для выполнения ремонта.

Характеристики
| Параметр | Ед. изм. | U072-12K | U072-18K | U072-18 | U072-24K | U072-24 | U072-28K | U072-28 | U072-35K | U072-35 |
|---|---|---|---|---|---|---|---|---|---|---|
| Макс. номинальная теплопроизводительность (Рмакс) 80/60 °С | кВт | 12 | 18 | 18 | 24 | 24 | 28 | 28 | 34 | 34 |
| Макс. номинальная тепловая нагрузка (Qмакс) отопления | кВт | 13,2 | 20 | 20 | 26,7 | 26,7 | 31 | 31 | 37,4 | 37,4 |
| Минимальная номинальная теплопроизводительность (Pмин) 53/47 °С | кВт | 5,4 | 5,4 | 5,4 | 7,2 | 7,2 | 8,4 | 8,4 | 12,2 | 12,2 |
| Мин. номинальная тепловая нагрузка (Qмин) отопления | кВт | 6 | 6 | 6 | 8 | 8 | 9,3 | 9,3 | 13,4 | 13,4 |
| Макс. номинальная теплопроизводительность (PnW) ГВС | кВт | 18 | 18 | 18 | 24 | 24 | 28 | 28 | 34 | 34 |
| Макс. номинальная тепловая нагрузка (QnVV) ГВС | кВт | 20 | 20 | 20 | 26,7 | 26,7 | 31 | 31 | 37,4 | 37,4 |
| Расширительный бак | ||||||||||
| Предварительное давление | бар | 0,5 | 0,5 | 0,5 | 0,5 | 0,5 | 0,5 | 0,5 | 0,5 | 0,5 |
| Общая емкость | л | 6 | 6 | 6 | 6 | 6 | 6 | 6 | 8 | 8 |
| Горячая вода (U072-18K/24K) | ||||||||||
| Максимальный расход горячей воды | л/мин | 6 | 6 | 8 | 10 | 14 | ||||
| Уд. расход ΔТ = 50 К | л/мин | 5,1 | 5,1 | 6,8 | 8 | 9,6 | ||||
| Уд. расход ΔТ = 30 К | л/мин | 8,6 | 8,6 | 11,4 | 13,3 | 16,0 | ||||
| Температура на выходе | °С | 35-60 | 35-60 | 35-60 | 35-60 | 35-60 | ||||
| Максимальное допустимое давление горячей воды | бар | 10 | 10 | 10 | 10 | 10 | ||||
| Минимальное давление потока | бар | 0,3 | 0,3 | 0,3 | 0,3 | 0,3 | ||||
| С02 при макс. номинальной теплопроизводительности | % | 5,5-6,0 | 5,5-6,0 | 5,6-7,0 | 6,1-6,6 | 7,1-7,6 | 6,2-6,7 | 6,2-6,7 | 6,2-6,7 | 6,2-6,7 |
| С02 при мин. номинальной теплопроизводительности | % | 2,0-2,5 | 2,0-2,5 | 2,3-2,8 | 2,1-2,6 | 2,1-2,6 | 2,5-2,9 | 2,5-2,9 | 2,6-3,1 | 2,6-3,1 |
| Содержание NOx | мг/кВтч | 132 | 132 | 132 | 132 | 132 | 143 | 143 | 146 | 146 |
| Класс | NOx | 3 | 3 | 3 | 3 | 3 | 3 | 3 | 3 | 3 |
| Подключение дымохода | мм | 60/100 | 60/100 | 60/100 | 60/100 | 60/100 | 60/100 | 60/100 | 60/100 | 60/100 |
| Электрическая потребляемая мощность | Вт | 130 | 130 | 130 | 150 | 150 | 150 | 150 | 160 | 160 |
| Напряжение/частота | В/Гц | 230/50 | 230/50 | 230/50 | 230/50 | 230/50 | 230/50 | 230/50 | 230/50 | 230/50 |
| Класс защиты | IP | X4D | X4D | X4D | X4D | X4D | X4D | X4D | X4D | X4D |
| Диапазон температуры отопительного контура | °C | 40-82 | 40-82 | 40-82 | 40-82 | 40-82 | 40-82 | 40-82 | 40-82 | 40-82 |
| Максимальное давление в отопительном контуре | бар | 3 | 3 | 3 | 3 | 3 | 3 | 3 | 3 | 3 |
| Ширина × Глубина × Высота | мм | 400×299×700 | 400×299×700 | 400×299×700 | 400×299×700 | 400×299×700 | 400×299×700 | 400×299×700 | 485×700×315 | 485×700×315 |
| Вес (без упаковки) | кг | 29 | 29 | 28 | 31 | 30 | 31 | 31 | 39 | 39 |
Как правильно установить навесной котёл Будерус
Несмотря на это, существуют общие параметры и требования, касающиеся установки настенного газового котла марки Будерус, которые должны знать хозяева, независимо от того, кто будет выполнять монтаж:
- Подключение к газопроводу – выполняется исключительно гофрированными нержавеющими трубками, разрешенными к эксплуатации органами Гостехнадзора.
- Помещение должно соответствовать нормам, указанным в правилах ППБ и СНиП, регламентирующих установку газового оборудования.
- Дымоход – допускается подключение не более чем одного газового отопительного прибора к одной трубе, за исключением, когда оборудование находится в одной комнате. Каскадное подключение котлов выполняется к прямостоящему коаксиальному дымоходу.
- Первый пуск настенного котла осуществляется в присутствии инспектора, ставящего отметку в технической документации о вводе оборудования в эксплуатацию.
Подключение навесного котла должна выполнять специализированная компания, имеющая разрешение на установку, выданную производителем.
Требования к помещению для котла
- В помещении, где установлен настенный газовый котел, должна быть естественная вентиляция воздуха.
- Высота потолков не менее 2,2м, оптимально 2,4 и выше метров.
- Общая площадь котельной не менее 12 м².
- Двери не должны иметь порог, расстояние между полотном и полом 1-2 см.
Выбор дымохода для настенного котла
- Открытая камера сгорания – подойдет обычный дымоход. Оптимально установить хорошо утепленную .
- Закрытая камера сгорания – для моделей используют вертикальный или горизонтальный, холодный или утепленный коаксиальный дымоход, изготовленный из нержавеющей стали или пластика. По трубе одновременно осуществляется забор воздуха и отвод продуктов сгорания. Горизонтальная труба подключается к отдельным котлам. Вертикальный комплект коаксиального дымохода приобретают, если требуется коллективное подключение сразу нескольких моделей.
- Конденсационное оборудование. На настенные конденсационные котлы Будерус также устанавливают коаксиальные дымоходы. В процессе работы, температура отходящих газов существенно снижается, поэтому системы оснащаются пластиковым коаксиальным дымоходом.
Достоинства навесного оборудования
- Шумовые характеристики менее 36 дБА. Несмотря на большее количество регулирующего и насосного оборудования, котел работает практически бесшумно и не создает никакого дискомфорта в процессе эксплуатации.
- Основной вид топлива природный газ, но после приобретения специального оборудования, возможен перевод на сжиженный газ. Это достаточно удобно, если требуется какое-то время отапливать помещение в ожидании подведения газа.
- Экономичность – котлы на 15% экономичнее аналогов, изготавливаемых другими производителями. Но можно еще уменьшить расход газа, установив дополнительное оборудование. Для этой цели, к блоку управления подключается комнатный термостат и температурный датчик.Одним из достоинств системы является возможность включения режима антиобледенения. Котел будет автоматически поддерживать минимальную температуру теплоносителя, необходимую, чтобы предотвратить его замерзание. Эта функция избавляет от необходимости сливать теплоноситель и особенно полезна в случае отсутствия хозяев дома, в течение продолжительного времени.
- Дополнительные функции – современная автоматика, используемая заводом Будерус, делает отопление максимально удобным и эффективным. Блок управления способен контролировать сразу несколько отопительных систем. При одновременном подключении «теплых полов», радиаторов, расположенных на разных этажах и ГВС, можно задать для каждого из них свои параметры нагрева, а система будет автоматически поддерживать и корректировать их.
Недостатки настенных котлов
- Постоянные скачки напряжения в сети.
- Недостаточная тяга в дымоходе.
- Ошибки, допущенные во время монтажа и настройке оборудования.
Почему гаснет настенный котел
Если котел постоянно тухнет, причина кроется в недостаточной тяге. Устранить проблему можно несколькими способами:
- Увеличить высоту дымоходной трубы.
- Установить на оголовок трубы защитный кожух, предотвращающий задувание горелки ветром, образующим обратную тягу.
- В случае использования обычной дымоходной трубы, устанавливают дефлектор, увеличивающий показатели тяги приблизительно в 1,5 раза.
Насколько дорого техническое обслуживание
Полную стоимость рассчитывают с помощью калькуляторов, расположенных на сайте или прайс-листов, в которых подробно описаны цены на услуги мастера. Длительная эксплуатация котлов Будерус полностью зависит от того, насколько регулярно проводится обслуживание, чистка и настройка котла.
Схемы подключения котлов Будерус
Существуют стандартные классические схемы, проиллюстрированные в инструкциях по монтажу котлов Buderus той или иной серии. Однако, на практике почти всегда схемы претерпевают изменения для оптимизации разводки, подгонки под геометрию помещения топочной и взаимное расположение отдельных узлов отопительной системы.
Отопительные системы загородных домов хотя и схожи друг с другом, но лишь в общих чертах. Реально же сколь разнообразны площади и планировки строений, столь же различны и их отопительные системы. Отход от стандартных схем могут быть вызваны также:
- подключением теплообменника нагрева бассейна,
- размещением объемной буферной емкости, к которой Вы планируете подключать альтернативные источники тепла: гелиоколлекторы, твердотопливный котел или каминную топку с водяным контуром.
Усложнений схемы не избежать также при реализации схемы подключения каскадных котлов Будерус, когда система проектируется на использование нескольких газовых котлов, работающих совместно или попеременно. Современным подходом к построению таких систем является использование специальных узлов — гидравлических стрелок, обеспечивающих выравнивание температур и давления теплоносителя в нескольких подключенных к ней контуров.

Информация об оборудовании Газовые котлы Buderus Logamax U072
Газовые котлы Buderus Logamax U072 – газовые настенные одноконтурные котлы с закрытой камерой сгорания. Новинка. Надежные настенные котлы, разработанные специально для российских условий работы и предназначены для приготовления ГВС и отопления объектов площадью до 350 м2. Газовые котлы данной модели имеют простое и интуитивное управление, могут использоваться как в частных домах, так и в квартирах.
Газовые котлы Buderus Logamax U072 c гидравлическим блоком и автоматикой имеют малый размер и экономят полезное пространство. Также котлы имеют обновленный пользовательский интерфейс с информативным LCD-дисплеем и эргономичным дизайном. Возможно подключение комнатного термостата, либо регулятора Open-Therm. Модулируемый вентилятор освобождает от необходимости использования ограничителей тяги, а конструкция нового гидравлического блока сводит к минимуму риск ошибиться при монтаже.
В данной модели представленны как двухконтурные котлы для отопления и приготовления горячей воды, работающие по проточному принципу, так и котлы для отопления и приготовления горячей воды с насосом отопительного контура и 3-ходовым клапаном для подключения бойлера косвенного нагрева. Система автоматического управления газовыми котлами Buderus Logamax U072 включает в себя: контроль и управление всеми электронными узлами котла, управление с выключателем и кнопкой сброса, ограничение максимальной температуры котловой воды и отопительной мощности.
Технические особенности
- Установленное оборудование – расширительный бак, насос, предохранительный клапан, датчик протока, устройства регулирования и безопасности.
- Контроль пламени при помощи электрода ионизации, электронное зажигание.
- Интегрированная защита от замерзания (для отопительного контура), антиблокировочная система насоса.
- Минимальное требуемое боковое свободное расстояние – 1 см.
- Котлы пригодны для сжиженного газа (учитывать местные требования к соответствию).
- 3 типоразмера по мощности (18-35 кВт).
- Вертикальные соединения подводки труб к котлу способствуют удобному монтажу.
- Бесперебойная работа газового котла даже при условиях перепада давления воды и газа.
- Температура горячей воды на выходе настраивается в диапазоне от 35 до 60°C.
- Минимальная рабочая температура 40°C.
- Котлы устанавливаются в закрытую отопительную систему с давлением до 3 бар.
- Возможности обогрева больших площадей (110-240 м2).
- Уровень шума
- Установленный предохранительный клапан на 3,0 бар.
- Модулируемый вентилятор.
Комплект поставки
Базовая комплектация:
- Настенный газовый котёл
- Крепёжный материал
- Комплект документации к котлу

Проспект
Технический паспорт
Инструкция по проектированию
Сертификат соответствия
Достоинства и недостатки модели
К достоинствам котлов Buderus Logamax u072 24k принято относить:
- Возможность одновременно отапливать помещение и готовить горячую воду для бытовых нужд.
- Компактность, можно устанавливать в кухонных помещениях без необходимости создания котельной.
- Относительно низкая цена.
- Закрытая камера сгорания обеспечивает безопасный и устойчивый режим горения.
- Автоматика поддерживает протокол Open Therm, дающий возможность управления работой системы посредством внешних модулей.
- Низкий уровень шума.
- Система самодиагностики немедленно информирует о неполадках.
Недостатками агрегатов являются:
- Зависимость от наличия и качества электропитания.
- Некоторые узлы имеют низкую устойчивость к механическим воздействиям (кран подпитки).
- Организация сервисного обслуживания признается многими пользователями неудовлетворительной.
ОБРАТИТЕ ВНИМАНИЕ!Большинство недостатков котла Buderus Logamax u072 24k в равной степени можно отнести к любым моделям газовых котлов производства многих фирм, поэтому можно считать их особенностями конструкции

Инструкция по эксплуатации
Эксплуатация котла не составляет особых затруднений. От пользователя не требуется выполнения никаких специальных действий, кроме текущей настройки температурного режима или перевода котла в зимний или летний режим.
Кроме того, на лето надо сливать воду из системы отопления, а в начале следующего сезона надо заполнить систему вновь. Это также выполняет пользователь, руководствуясь показаниями манометра на корпусе агрегата.
При появлении ошибки на дисплее ее надо сбросить нажатием на кнопку «ОК» и удержанием ее в этом положении, пока ошибка не исчезнет.
Это делается потому, что панель управления часто воспринимает скачки напряжения как сигналы от соответствующих датчиков самодиагностики. Если при повторном запуске она появится вновь, необходимо вызывать мастера.
Характеристики
| газовый, конвекционный |
| газовая |
| двухконтурный |
| 7.20 — 24 кВт |
| 8 — 26.70 кВт |
| закрытая |
| 92 % |
| электронное |
| настенная |
| медь |
| однофазное / нужен ИБП или стабилизатор → |
| есть |
| есть |
| 6 л |
| дисплей |
| природный газ, сжиженный газ |
| 2.8 куб. м/час |
| 2 кг/час |
| 10.50 — 16 мбар |
| 35 мбар |
| 40 — 82 °С |
| 35 — 60 °С |
| 11.4 л/мин |
| 10 бар |
| 3 бар |
| автодиагностика, защита от замерзания, модуляция пламени, защита от блокировки насоса, индикация включения, автоподжиг, защита от перегрева, термометр, манометр |
| подключение внешнего управления |
| газ-контроль, предохранительный клапан, воздухоотводчик |
| 3/4″ |
| 3/4″ |
| 1/2″ |
| 60/100 мм |
| да |
| 400x700x299 мм |
| 31 кг |
| 2 г. |
Родина бренда — Германия, место производства — Чехия, Англия (чаще всего).
Устройство
Газовые котлы серии Logamax u072 имеют конструкцию, мало отличающуюся от устройства большинства подобных агрегатов.
Основным элементом является газовая горелка закрытого типа, производящая нагрев теплоносителя в медном первичном теплообменнике. Горячий теплоноситель, выходя из него, поступает во вторичный теплообменник пластинчатого типа, где производится подготовка ГВС.
После этого ОВ проходит в узел смешивания, где происходит подмешивание некоторого количества остывшего обратного потока для получения нужной температуры. Затем теплоноситель выходит из котла и направляется в отопительный контур. Перемещение ОВ обеспечивает циркуляционный насос.
Для подачи воздуха в грелку и вывода дыма в конструкцию включен вентилятор турбонаддува.
Управление работой и настройка режима происходит посредством платы управления с внешним дисплеем, на котором отображаются текущие настройки или системные сообщения.

Ггазовый настенный котел buderus logamax u072 18″}» data-sheets-userformat=»{«2″:513,»3»:{«1″:0},»12″:0}»>азовый настенный котел Buderus Logamax u072 18k
Фирма Buderus основана около 300 лет назад, поэтому багаж производственно-технологического опыта накоплен очень большой. В настоящее время компания входит в холдинг Bosh, что повышает ее возможности.
Основным недостатком европейского оборудования является высокая стоимость, недоступная для массового российского покупателя. Для исправления ситуации в г. Энгельсе построен завод, производящий сборку котлов Buderus из импортных комплектующих.
Это позволило существенно снизить цену при сохранении качества оборудования. Двухконтурные котлы серии Logamax u072 имеют настенный тип монтажа, отличаются компактными размерами и бесшумной работой.
Они экономичны, эффективны, обеспечивают высокое качество работы.

Технические характеристики

Прочитав отзывы покупателей о модели Buderus Logamax, вы сможете понять, что она обладает выдающимися техническими характеристиками. Например, мощность составляет 24 кВт. Потребляемая мощность равна 150 Вт. Диаметр коаксиального дымохода может изменяться в пределах от 60 до 100 мм. Максимальный расход сжиженного газа составляет 2 кг/ч.
Температура отопления при необходимости может изменяться от 40 до 82 °C. Дополнительное давление сжиженного газа равно 0,035 бара. При нагреве воды до 30 °C производительность котла составляет 6,8 л в минуту.
Ознакомившись с отзывами на газовый котел Buderus Logamax U072 24K, вы сможете понять, что устройство относится к X4D-классу защиты. Весит агрегат 30 кг. Его размеры равны 400х700х299 мм. Если температура воды достигнет 50° C, то производительность будет равна 11,4 л в минуту.
Объем расширительного бака конструкции составляет 8 л. Температура горячей воды на выходе может быть равна пределу от 63 до 142 °C. Допустимое давление природного газа равно 0,016 бара. Природный газ расходуется в объеме 2,8 м3/ч. Максимальная потребляемая тепловая мощность равна 26,7 кВт. Конструкция предусматривает закрытую камеру сгорания.
Какими функциями обладает
Модель Buderus Logamax u072 18k полностью соответствует всем конструкционным особенностям настенных котлов этой серии.
Существуют два вида:
- Одноконтурные. Обеспечивают только нагрев теплоносителя для отопительного контура.
- Двухконтурные. Одновременно с нагревом теплоносителя выполняют подготовку горячей воды для бытовых нужд.
Все установки серии Logamax u072 имеют закрытую (турбированную) камеру сгорания, где подачу воздуха для горения и вывод дыма обеспечивает специальный вентилятор турбонаддува.
Основным типом топлива служит природный газ, но при необходимости возможна перенастройка на использование сжиженного газа.
В список функций можно также включить:
- Система самодиагностики, обнаруживающая и оповещающая о возникновении неполадок.
- Модулируемая горелка, изменяющая режим в зависимости от ситуации.
- Регулируемый режим работы вентилятора.
- Система защиты котла от перегрева, отключающая нагрев при достижении предельной температуры.
- Функция ионизационного контроля наличия пламени, обеспечивающая безопасность работы — прекращение горения сразу же вызывает блокировку котла во избежание возникновения опасных ситуаций.
ОБРАТИТЕ ВНИМАНИЕ!
Большинство функций присутствует на всех моделях котлов Buderus, поскольку это является общим стандартом современной теплотехники.
Обвязка газового котла в системе отопления
После того как выполнен монтаж настенного газового котла и отопительный прибор размещен на стене, первым делом необходимо подключить его к системе отопления. В зависимости от того, какая модель установлена одноконтурная или двухконтурная, существуют различные схемы обвязки. Мы рассмотрим процесс подключения на примере настенного двухконтурного газового котла.
Фото 1: Схема подключения настенного двухконтурного газового котла
Как известно, двухконтурный котел, помимо отопления способен производить горячую воду для хозяйственных нужд. Конструктивно это реализуется установкой одного битермического или двух раздельных теплообменников. Двухконтурный котел производит не очень много горячей воды, но ее вполне хватит на 1-2 точки раздачи (например, кухонный кран и душ).
Современный навесной газовый котел очень компактен и уже содержит внутри себя основные элементы, необходимые для функционирования системы отопления с принудительной циркуляцией, такие как: циркуляционный насос, расширительный бак, группа безопасности. В отопительных системах небольших частных загородных домов этого более чем достаточно, но в случае необходимости можно установить дополнительный расширительный бак или еще один насос.
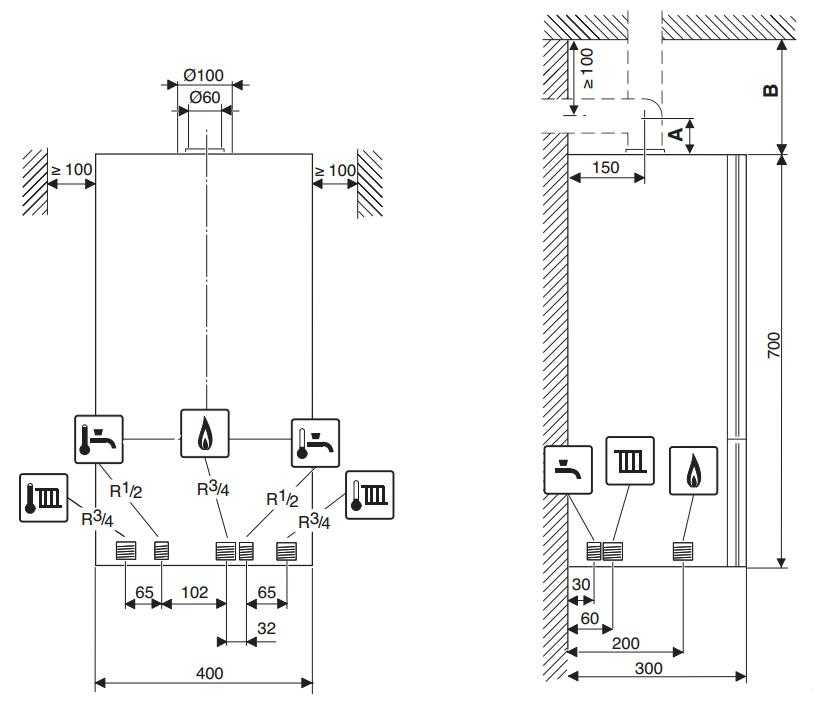
В нижней части любого навесного двухконтурного котла имеется 5 патрубков. К ним подключается: подающая и обратная линии системы отопления, подача и обратка ГВС, магистральный газ. Вход для подключения газа обычно расположен по центру и окрашен в желтый цвет. Все остальные линии могут располагаться в произвольном порядке, в зависимости от модели газового котла. Поэтому перед началом обвязки требуются уточнить назначение каждой из них в инструкции по эксплуатации.
Фото 2: Схема обвязки настенного двухконтурного газового котла
Обвязка настенного газового котла выполняется полипропиленовыми или металлическими трубами. Сечение труб отопления, как правило больше чем труб ГВС 3/4 и 1/2 дюйма соответственно. Подключение системы отопления к котлу происходит через гайки «Американки». На каждой линии устанавливаются шаровые краны, для удобства демонтажа газового котла без слива теплоносителя и для изолирования котла от отопительной системы в случае необходимости. Для обеспечения герметичности, все подключения необходимо выполнять с помощью сантехнической ФУМ-ленты или льна.
В обратной линии отопления и в линии подачи ГВС необходимо установить фильтры грубой очистки. Для удобства их промывки и очистки они также отсекаются запорной арматурой. Зачастую, для того чтобы увеличить срок службы вторичного теплообменника двухконтурного котла, на подаче ГВС дополнительно устанавливают магнитный фильтр тонкой очистки.
Какими функциями обладает
Настенные котлы Buderus Logamax u072 24k представляют собой двухконтурные модели газовых агрегатов.
Они способны одновременно обеспечивать обогрев дома (подготовка теплоносителя для отопительного контура) и готовить горячую воду для бытовых нужд. Буква «К» в маркировке котла означает «Комбинированный», т.е. двухконтурный.
Набор функций котлов довольно широк:
- Возможность самостоятельного детектирования неполадок с помощью системы самодиагностики.
- Имеется защита от замерзания системы.
- Все модели адаптированы к российским технологическим условиям.
- Функция электронного розжига делает пользование котлом намного удобнее.
- Постоянно ведется контроль пламени, при его исчезновении работа котла немедленно блокируется.
- При установке дополнительных устройств возможно управление работой котла через смартфон.
Функционал котлов обилен, по оценкам некоторых владельцев, он даже несколько избыточен.
Все возможности реализованы через плату управления, работа которой аналогична действиям мозга живого организма.
Система датчиков, распределенных по всем узлам агрегата, в постоянном режиме ведет наблюдение за работой и немедленно сигнализирует о возникновении сбоев, отказов или поломок.
ВАЖНО!
Котлы Buderus Logamax u072 24k чувствительны к перепадам электроэнергии, которые могут вызвать сбой работы платы управления и появление череды ошибок. Чтобы исключить такую возможность, следует использовать стабилизатор напряжения, обеспечивающий неизменность режима подачи электроэнергии.
Подключение настенного котла Buderus
Особенность котлов настенного монтажа — это то, что он представляет собой, как говорят, котельную в миниатюре. Внутри одного корпуса заключены и сам котел и контур ГВС, иногда совместно с небольшим накопительным баком, и циркуляционный насос и, само собой, автоматика управления. Порой внутри также размещают расширительный бак небольшого объема.Естественно, все эти узлы объединены и подключены друг к другу уже на заводе. Но тем не менее, сам котел все равно нужно грамотно и надежно подключить в газу, дымоходу и патрубкам контуров отопления и ГВС.Все операции по подключению описаны в инструкции по монтажу, и теоретически могут быть выполнены самостоятельно при наличии необходимого навыка. Но не стоит забывать, что при первичном подключении и вводе в эксплуатацию Вам все равно нужно будет иметь на руках договор с сертифицированной монтажной организацией.
При замене настенного котла, которая на первый взгляд довольно несложна, также стоит помнить, что котел — оборудование повышенной опасности, и его некачественное подключение может привести не только к выходу из строя, но и к гораздо более печальным последствиям.
Любые вопросы по подключению газовых котлов лучше доверить профессионалам. Существует невообразимое количество тонкостей, которые, кстати сказать, нашим специалистам хорошо известны и в теоретическом и в практическом плане, и если Вы не хотите столкнуться с непредвиденными авариями отопления, рекомендуем обращаться для решения задач по подключению в .
Эффективность и безопасность работы газового котла во многом зависит от его правильного подключения к системе отопления. Этот процесс, называемый еще обвязкой, состоит из нескольких этапов. По причине того, что газ это очень опасное топливо, некоторые работы должны проводить сертифицированные сотрудники газовых служб, но многое можно сделать своими руками.
Подключение настенного газового котла это комплекс работ, который включает в себя: обвязку в системе отопления, подключение к газовой и электрической сети, монтаж дымохода. В этой статье мы постараемся рассказать о каждом из этапов.
Заключение
Настенные газовые котлы Buderus Logamax u072 18k оптимальны для квартир, частных домов или иных помещений площадью до 180 м2. Они неприхотливы, экономичны, просты в управлении.
Система самодиагностики делает работу агрегатов полностью безопасной. В случае возникновения неполадок котел сам оповестит владельца о появлении проблем. Объемы горячей воды не слишком велики, большинство пользователей отмечает необходимость присутствия дополнительных устройств.
Немецкое качество, стабильность и надежность всех узлов и деталей позволяют получить высокую эффективность при малом потреблении газа и электроэнергии.
Заключение
Настенные газовые котлы Buderus Logamax u072 18k оптимальны для квартир, частных домов или иных помещений площадью до 180 м2. Они неприхотливы, экономичны, просты в управлении.
Система самодиагностики делает работу агрегатов полностью безопасной. В случае возникновения неполадок котел сам оповестит владельца о появлении проблем. Объемы горячей воды не слишком велики, большинство пользователей отмечает необходимость присутствия дополнительных устройств.
Немецкое качество, стабильность и надежность всех узлов и деталей позволяют получить высокую эффективность при малом потреблении газа и электроэнергии.


















































